S. Odaudu
Entrepreneurship, Finance, Governance, Sustainability , and Everything in Between.
480 by 60 property for rent in Lagos flash rent banner
Thursday, December 05, 2013
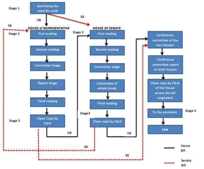
Nigeria: The Legislative Process
Courtesy of
@
maureen_nwobodo
No comments:
Post a Comment
Newer Post
Older Post
Home
Subscribe to:
Post Comments (Atom)
No comments:
Post a Comment